Turn signal problem
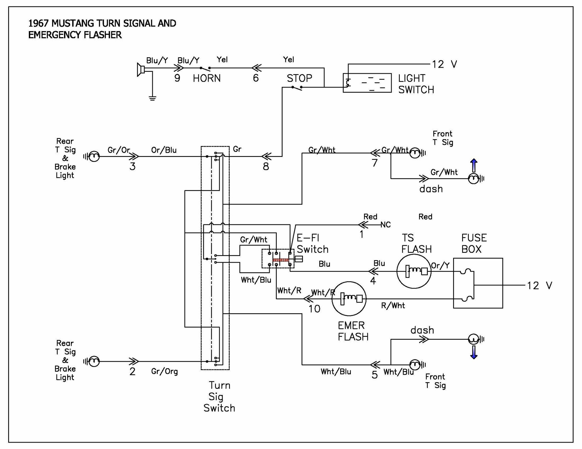
On my 1966 convertible, when I turn on my indicator for a right turn, both taillights blink. However, when I turn on the indicator for a left turn the front indicator light and rear taillight operates normally. What would cause both the tail lights to blink when I indicate a right turn???? I've checked everything I know to check with no results.
No, not a new owner. I've owned my Mustang for 36 years and this turn signal problem just started recently. I still have not been able to correct the problem. I've checked the wiring, installed new bulbs and done everything I know but without success. Both tail lights still blink when I signal a right turn. Any suggestions would certainly be appreciated.
That would be my next thought too - other than that.. maybe a short in the wiring harness that runs from the front to the back? Might be able to check that with a Multi-meter.
If that's the original turn signal switch, personally - I'd just replace it before I starting digging in much more..
If that's the original turn signal switch, personally - I'd just replace it before I starting digging in much more..
No need to throw parts at it. Just unplug it under the dash and poke it with a multimeter to see where it's sending power.
http://www.midlife66.com/wiring/wiring.html
http://www.midlife66.com/wiring/wiring.html


